首 页
实验室概况
实验室简介
学术委员会
管理机构
运行管理
研究队伍
学术带头人
研究人员
科学研究
科研项目
科研奖励
发表论文
专著规范
专利成果
试验平台
试验平台及设备
试验项目申请
人才培养
本研学生培养
青年人才培养
开放课题
开放课题申请指南(2022修订)
开放课题成果管理办法(试行)
开放课题申请书(2022修订)
历年获批课题
开放课题中期报告模板
交流合作
主办学术会议
国际合作交流
国际学术组织
访问学者/学生
科普专栏
English
通知公告
通知公告
首页
/
通知公告
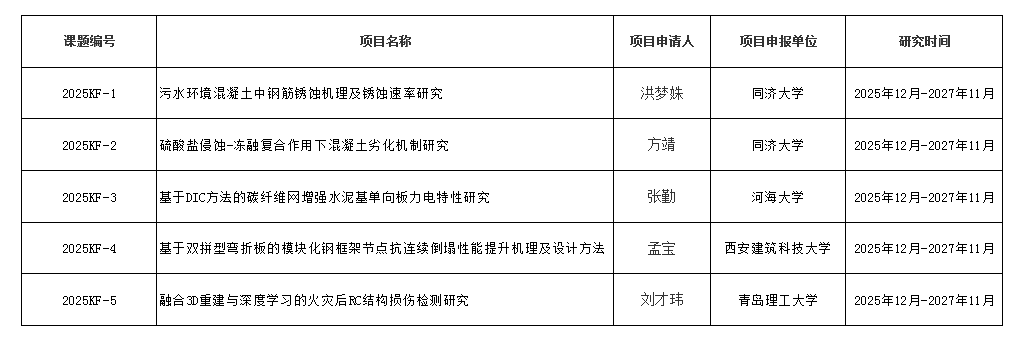
2025年工程结构性能演化与控制教育部重点实验室(同济大学)开放课题获批名单
发布时间:2025-10-28
阅读量:1789